
當日盤勢重點:《9 月營收年增 3 倍創新高,合約存量破百億》
1. 中國祭出史上最嚴格稀土管制,川普反制引全球股市動盪!
2. 又一次TACO?川普揚言反制100%關稅,引全球股市振盪!
3. 躺著也重槍,稀土管制對於半導體產業的影響?!
4. 全球持續加速稀土去中化,但短時間難與中國脫鉤!
中國祭出史上最嚴格稀土管制,川普反制引全球股市動盪!
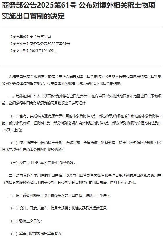
中國商務部於10月9日時悄悄發布第61、62號公告,推出史上最嚴格的稀土及永磁材料管制措施,不僅僅是管制本土出口,更將此條款範圍擴散至全球。12月1日開始凡是出口任何超過0.1%稀土成分或是使用任何關於中國稀土技術的開採、精煉、製造或回收的產品等,都必須獲得政府許可。
這份看似無差別攻擊的管制措施,卻更像是劍指西方的國防供應鏈。中國商務部的公告就提到,有三類出口申請「原則上不予許可」,包括軍事用途-任何用於或可能用於設計、開發、生產大規模殺傷性武器、恐怖主義目的,或單純用於軍事用途、提升軍事潛力的出口申請;境外軍事用戶-直接向境外軍事用戶的出口申請、或是其他黑名單用戶-向中國出口管制清單上的進口商和最終用戶的出口申請。

又一次TACO?川普揚言反制100%關稅,引全球股市振盪!
然而,這次的稀土管制範圍廣泛,也讓美國總統川普相當不滿,10日稱11月開始將對中國加徵額外的100%關稅,並限制所有關鍵軟體(如IC設計用的EDA)實施出口管制,引起全球股市對於中美貿易戰升溫的恐慌,S&P 500指數及費城半導體指數高檔賣壓湧出,分別下跌2.71%及6.32%,寫下4月對等關稅上路以來最大跌幅。好在川普12日再度發文緩和氣氛,表示「習近平只是心情不好,並不希望中國陷入經濟蕭條、美國想幫助中國而不是傷害它。」
由於川普再度設定11月大限,市場開始猜測這可能又是川普一向以來的談判手段,根據預測網站Polyamarket顯示,截至13日僅僅有16%的人認為川普真的會在11月課徵100%關稅。


躺著也重槍,稀土管制對於半導體產業的影響?!
中國是稀土技術先進大國,憑藉政府扶持產業規劃、動用國家資本與部分環境,目前掌握全球約70%的稀土供給,精煉與加工產能更是掌控近90%。雖然本次中國的新管制規定廣泛,我國經濟部則表示,「台灣半導體製程用中所需稀土以歐美與日本供應為主,對半導體製程無顯著影響。至於對永磁材料有龐大需求的電動車、無人機產業可能會受到較大的影響。」
然而,在晶圓製造中,像是幫助晶圓表面平坦化的製程-化學機械平坦化(CMP),過程中就需要二氧化鈰(CeO2)這類含稀土的關鍵材料。其他像是薄膜沉積與蝕刻時用來確保製程我定與精確度,所用的釔(Y)和鈧(Sc)塗層材料,也被列出本次管制稀土中,雖然不至於引起半導體產業鏈中斷,但仍有推升全球晶圓價格因稀土短缺帶來價格提升的可能。
全球持續加速稀土去中化,但短時間難與中國脫鉤!
根據...
*本文章之版權屬筆者與CMoney全曜財經,未經許可嚴禁轉載,否則不排除訴諸法律途徑。
*本文章所提供資訊僅供參考,並無任何推介買賣之意,投資人仍須謹慎評估,自行承擔交易風險。
發表
我的網誌
