元富期貨開戶推薦營業員 郭靜宜(小靜)【台灣期交所新商品 →航運期貨 合約規格/一點跳動多少?/期貨保證金
元富期貨~小靜、國內外期貨手續費、元富期貨營業員手續費、元富期貨選擇權、元富期貨郭靜宜、電子期貨、金融期貨、ETF期貨手續費、選擇權、元富期貨軟體、期貨、選擇權、元富郭小靜、元富期貨、選擇權、期貨交易所、期貨結算日
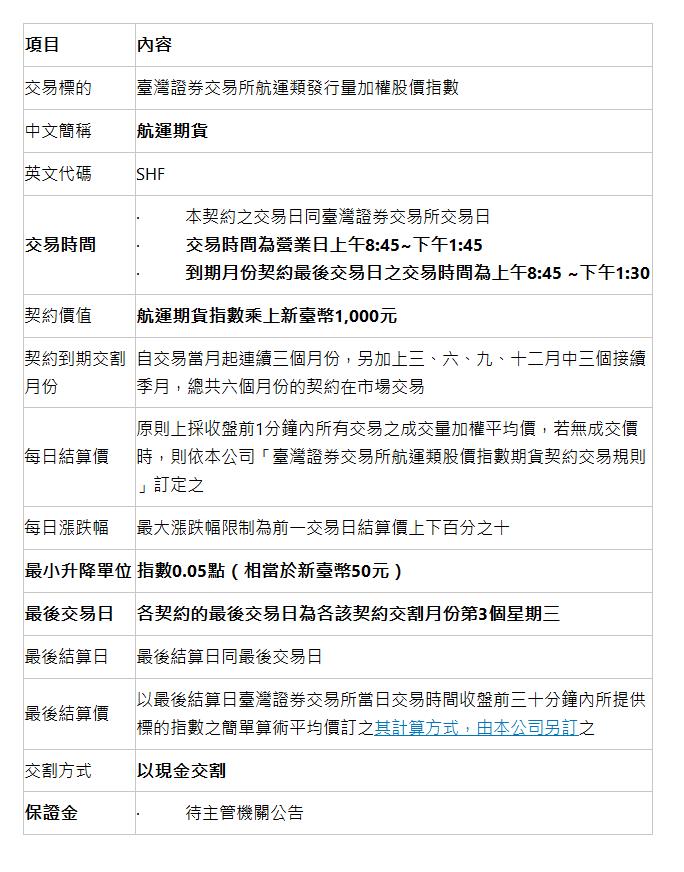
大家好~期交所新商品來囉^^
來看一下元富期貨小靜整理介紹 :)
臺灣期貨交易所股份有限公司
「臺灣證券交易所航運類股價指數期貨契約」規格

【元富手機app快點贏 閃電 觸價下單操作步驟,早盤和夜盤都可以使用!】:https://jo782400.pixnet.net/blog/post/119224129
元富期貨小靜整理 ^_^ 大家不妨來試試看呦!
資料來源:台灣期貨交易所
元富期貨小靜分享給各位^^
其他指數類文章介紹
這是我的新網站,歡迎大家來看看呦^^ → https://www.jennykuo.tw/
元富期貨郭靜宜(小靜)~給您優惠國內外期貨手續費-全台開戶


元富期貨營業員郭靜宜【小靜】
小靜專線:(02)8786-7958
小靜手機:0963-088-657(全台開戶/線上開戶)
LINE ID:jojo7824000
手機加line請點此→https://line.me/ti/p/wc3eA25eNe
期貨小靜FaceBook: https://www.facebook.com/apple00027
元富小靜部落格:http://jennykuo.tw/
元富期貨股份有限公司
地址:台北市信義區信義路五段8號3樓
電話:(02)27290818
106年金管期總字第009號
發表
我的網誌