討論
股市討論
熱門同學討論
社團討論
追蹤同學討論
自選股討論
專欄討論
熱門同學
期股多空雙飆客
秦暢秋
🍀超認真墨叔🥸
單押王/產業分析師
Kewei
大家都在看
台積電
星期四 20:41
請問各位大大一下 小妹我在上藥有42張,價格在26元 現在全部換去可寧衛還有機會換血回來嗎? 雖然可寧衛已經一波完了…但我還是想問一下資深的哥哥姊姊們~ 或是等上藥的Q4季報呢?看會不會虧轉盈?然後回到2x之類的? 別問我為什麼會買在26元了…. 近兩年前,新手剛出入股市,還什麼都不懂,那時候2024/3月的時候看到一位飛x翔的大大,一直喊一直喊 也好多人跟,我一不小心也沖昏了頭就下注了,當然買賣是自己決定,我也沒怪任何人,但在這被套的兩年時間我也認真研究了一下股票,相信在給我一次機會絕不會像當初那麼傻了
華新
星期四 17:06
請問目標價是多少?
可寧衛*
星期四 19:20
比較好奇的是 既然跌成這樣的9萬9千張 難道是散戶撿賭回漲嗎? 還是前幾天出清的回補呢?
台股
台股
加權指數
櫃買指數
類股
概念股
期貨
台指期
小台指期
電子期貨
金融期貨
台股排行
行情排行
法人排行
資券排行
基本面排行
熱門股票
可寧衛*(8422)
台積電(2330)
長興(1717)
國巨*(2327)
鴻海(2317)
美股
熱門美股
MU 美光科技
ONDS Ondas
TSM 台積電
NVDA 輝達
AAPL 蘋果
ETF
ETF專區
0050 元大台灣50
00878 國泰永續高股息
0056 元大高股息
00919 群益台灣精選高息
006208 富邦台50
基金
基金首頁
Top 50 基金績效排名
安聯台灣科技基金
統一奔騰基金
野村優質基金-TISA類型新臺幣計價
安聯台灣大壩基金-A類型-新臺幣
下載App
下載
掃描立即下載
討論
台股
美股
ETF
基金
自選
更多
討論
台股
美股
ETF
基金
自選
股市討論
熱門同學討論
社團討論
追蹤同學討論
自選股討論
專欄討論
熱門同學
首頁
熱門同學
Patrick Lin
Patrick Lin
LV.4
發文
9
粉絲
1
追蹤
13
追蹤
已經沒有更多文章了
Patrick Lin
追蹤
Lv.4
2025年10月09日 14:49
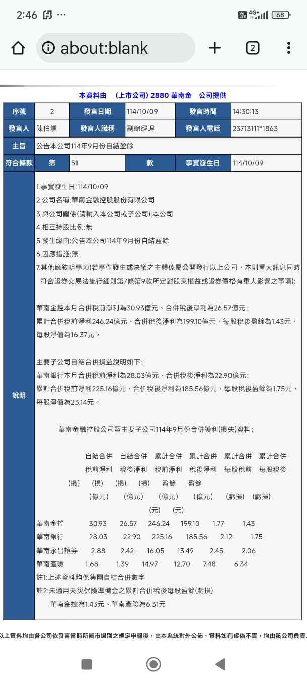
華南金
展開
+1
16
0P
0則留言
分享
留言
讚
Patrick Lin
追蹤
Lv.4
2025年03月07日 17:30
中再保
展開
+1
10
0P
4則留言
分享
留言
讚
Patrick Lin
追蹤
Lv.4
2024年08月21日 16:48
中再保
展開
+1
21
0P
3則留言
分享
留言
讚
Patrick Lin
追蹤
Lv.4
2024年08月02日 16:51.已編輯
炎洲
展開
+1
7
0P
6則留言
分享
留言
讚
Patrick Lin
追蹤
Lv.4
2024年05月02日 14:09
新潤
展開
+1
17
0P
5則留言
分享
留言
讚
Patrick Lin
追蹤
Lv.4
2024年03月14日 15:23.已編輯
炎洲
展開
+1
7
0P
11則留言
分享
留言
讚
Patrick Lin
追蹤
Lv.4
2023年12月04日 11:03
隆大
展開
+1
9
0P
4則留言
分享
留言
讚
Patrick Lin
追蹤
Lv.4
2022年08月10日 15:00
濱川
展開
+1
0
0P
1則留言
分享
留言
讚
Patrick Lin
追蹤
Lv.4
2022年05月05日 18:42
全科
展開
+1
2
0P
2則留言
分享
留言
讚
目前沒有任何討論
已經沒有更多文章了