討論
股市討論
熱門同學討論
社團討論
追蹤同學討論
自選股討論
專欄討論
熱門同學
期股多空雙飆客
秦暢秋
🍀超認真墨叔🥸
單押王/產業分析師
Kewei
大家都在看
華新
星期四 17:06
請問目標價是多少?
金寶
星期四 17:58
漲這麼多天了,明天會跟可寧衛一樣跌停嗎?
加權指數
星期四 15:20
群創有機會像長榮半年多從2X漲到23X嗎
台股
台股
加權指數
櫃買指數
類股
概念股
期貨
台指期
小台指期
電子期貨
金融期貨
台股排行
行情排行
法人排行
資券排行
基本面排行
熱門股票
可寧衛*(8422)
台積電(2330)
長興(1717)
國巨*(2327)
鴻海(2317)
美股
熱門美股
MU 美光科技
ONDS Ondas
TSM 台積電
NVDA 輝達
AAPL 蘋果
ETF
ETF專區
0050 元大台灣50
00878 國泰永續高股息
0056 元大高股息
00919 群益台灣精選高息
006208 富邦台50
基金
基金首頁
Top 50 基金績效排名
安聯台灣科技基金
統一奔騰基金
野村優質基金-TISA類型新臺幣計價
安聯台灣大壩基金-A類型-新臺幣
下載App
下載
掃描立即下載
討論
台股
美股
ETF
基金
自選
更多
討論
台股
美股
ETF
基金
自選
股市討論
熱門同學討論
社團討論
追蹤同學討論
自選股討論
專欄討論
熱門同學
首頁
熱門同學
gu13htr768tre
gu13htr768tre
LV.18
發文
8
粉絲
22
追蹤
106
追蹤
已經沒有更多文章了
gu13htr768tre
追蹤
求知若渴
Lv.18
5小時前
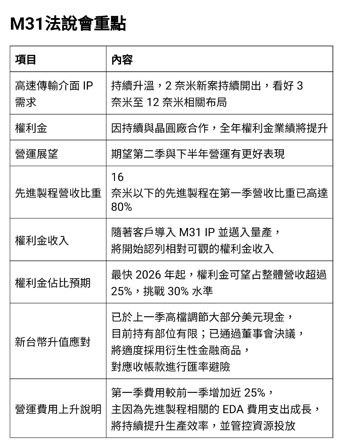
M31
展開
+1
7
0P
5則留言
分享
留言
讚
gu13htr768tre
追蹤
求知若渴
Lv.18
01月06日 15:14
M31
展開
+1
跟著大哥走
16
1P
3則留言
打賞
分享
留言
讚
gu13htr768tre
追蹤
求知若渴
Lv.18
01月01日 19:46
M31
展開
+1
繼續閱讀
20
0P
1則留言
打賞
分享
留言
讚
gu13htr768tre
追蹤
求知若渴
Lv.18
2025年05月08日 20:51
M31
展開
+1
21
0P
2則留言
分享
留言
讚
gu13htr768tre
追蹤
求知若渴
Lv.18
2025年03月22日 12:56
M31
展開
+1
20
0P
1則留言
分享
留言
讚
目前沒有任何討論
已經沒有更多文章了