討論
股市討論
熱門同學討論
社團討論
追蹤同學討論
自選股討論
專欄討論
熱門同學
期股多空雙飆客
秦暢秋
🍀超認真墨叔🥸
單押王/產業分析師
Kewei
大家都在看
合一
星期四 07:16
就是今天早上舊金山09:30簡報。 不過公司已先行將資料上傳公開資訊觀測站,有興趣的大大可以自行下載參考。 進入後→重大訊息與公告→法說會→再輸入4743即可。 繼續加油。 ...... 115/01/16時間: 1 點 30 分 (24小時制) 召開法人說明會地點:The Westin St. Francis.San Francisco,CA 舊金山聯合廣場聖弗朗西斯威斯汀酒店 法人說明會擇要訊息: 本公司受邀參加J.P. Morgan舉辦之第44屆Healthcare Conference(簡報時間為當地115年1月15日上午9點30分),會中將說明本公司經營績效、營運現況及未來展望等。 https://mopsov.twse.com.tw/mops/web/t100sb07_1
群創
星期三 22:49
我同事他買18塊,然後我今天買24塊,他說我買在很高點,叫我趕快賣,要不然會跌很慘,真的嗎?怕😰
可寧衛*
星期三 22:35
連掛3天都買不到、請問明天還適合進場嗎?
台股
台股
加權指數
櫃買指數
類股
概念股
期貨
台指期
小台指期
電子期貨
金融期貨
台股排行
行情排行
法人排行
資券排行
基本面排行
熱門股票
可寧衛*(8422)
華新(1605)
群創(3481)
台積電(2330)
南亞科(2408)
美股
熱門美股
AAPL 蘋果
AMD 超微半導體
MU 美光科技
NVDA 輝達
TSLA 特斯拉
ETF
ETF專區
0050 元大台灣50
00878 國泰永續高股息
0056 元大高股息
00919 群益台灣精選高息
006208 富邦台50
基金
基金首頁
Top 50 基金績效排名
安聯台灣科技基金
統一奔騰基金
野村優質基金-TISA類型新臺幣計價
安聯台灣大壩基金-A類型-新臺幣
下載App
下載
掃描立即下載
討論
台股
美股
ETF
基金
自選
更多
討論
台股
美股
ETF
基金
自選
股市討論
熱門同學討論
社團討論
追蹤同學討論
自選股討論
專欄討論
熱門同學
首頁
台新藥
文章
Candy.
追蹤
求知若渴
Lv.28
2025年06月08日 23:02
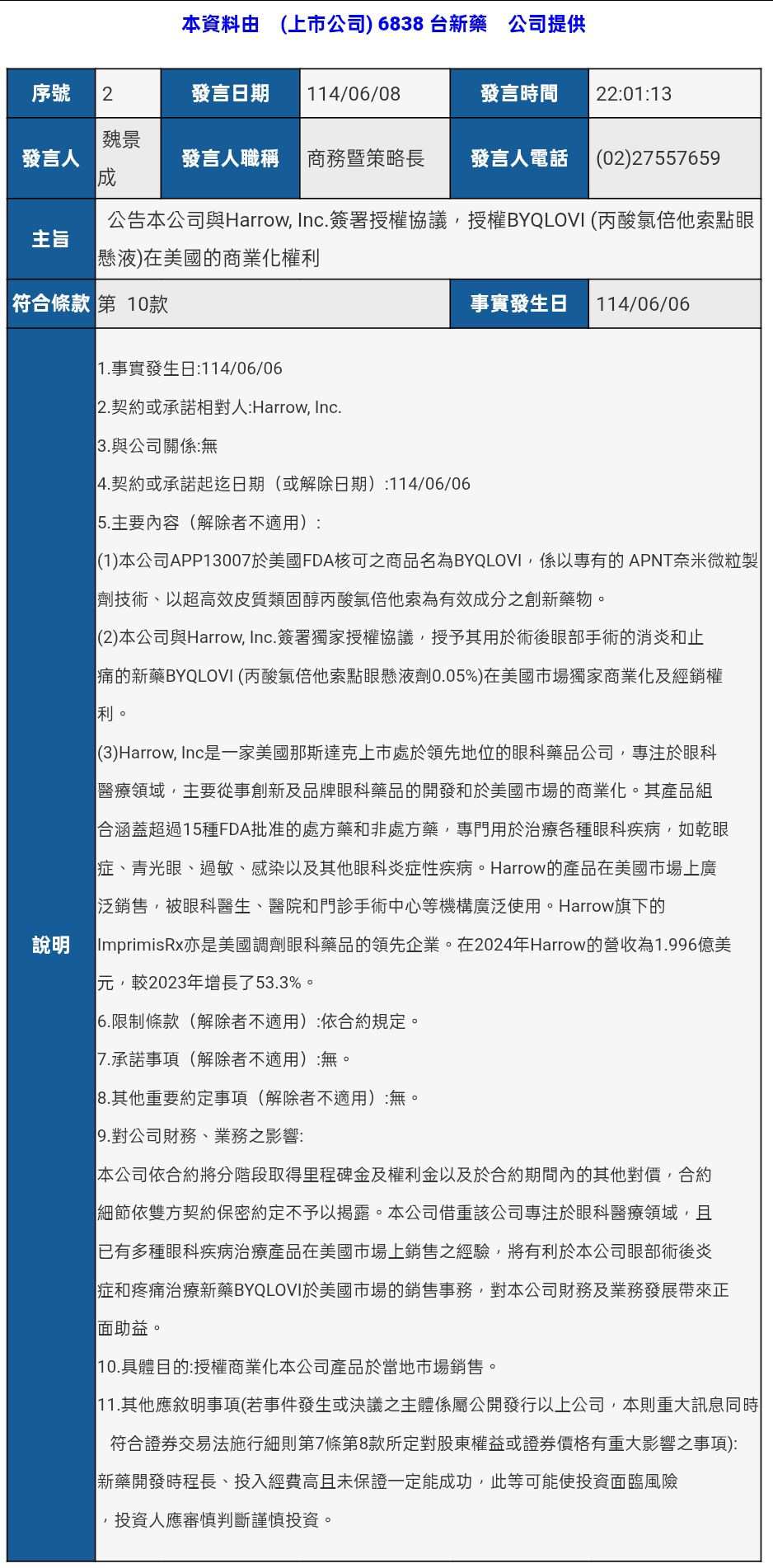
台新藥
展開
+1
16
0P
2則留言
分享
留言
讚
取消
送出
查看 2 則留言...
留言...
台新藥相關討論
金金金金金金
求知若渴
Lv.106
昨天 18:13
全福生技
仁新
台新藥
9
0P
2則留言