股市爆料同學會

  • 討論
    • 股市討論
    • 熱門同學討論
    • 社團討論
    • 追蹤同學討論
    • 自選股討論
    • 專欄討論
    • 熱門同學
    • 期股多空雙飆客
    • 🍀超認真墨叔🥸
    • 貓大的總經分析
    • 老頭
    • 單押王/產業分析師
    • 大家都在看
      • 可寧衛*
      星期一 16:22
      它是減資嗎?
      • 華旭先進
      星期一 16:27
      https://news.cnyes.com/news/id/6307770 是好還是不好?
      • 金居
      星期一 14:33
      買在276是不是死定了
  • 台股
    • 台股
    • 加權指數
    • 櫃買指數
    • 類股
    • 概念股
    • 期貨
    • 台指期
    • 小台指期
    • 電子期貨
    • 金融期貨
    • 台股排行
    • 行情排行
    • 法人排行
    • 資券排行
    • 基本面排行
    • 熱門股票
    • 可寧衛*(8422)
    • 華邦電(2344)
    • 南亞科(2408)
    • 元晶(6443)
    • 華東(8110)
  • 美股
    • 熱門美股
    • #IXIC NASDAQ指數
    • AIMD Ainos
    • ASML 艾司摩爾控股
    • MU 美光科技
    • NVDA 輝達
  • ETF
    • ETF專區
    • 0050 元大台灣50
    • 00878 國泰永續高股息
    • 0056 元大高股息
    • 00919 群益台灣精選高息
    • 006208 富邦台50
  • 基金
    • 基金首頁
    • Top 50 基金績效排名
    • 安聯台灣科技基金
    • 統一奔騰基金
    • 野村優質基金-TISA類型新臺幣計價
    • 安聯台灣大壩基金-A類型-新臺幣
  • 掃描立即下載
    掃描立即下載
  • 討論
  • 台股
  • 美股
  • ETF
  • 基金
  • 自選
  • 股市討論
  • 熱門同學討論
  • 社團討論
  • 追蹤同學討論
  • 自選股討論
  • 專欄討論
  • 熱門同學
  • 我的通知
  • 我的自選
  • 社團
  • 收藏
  • 動態牆
  • 創作者計畫
  • 股市爆料同學會
  • 首頁
  • jpp-KY
  • 文章
發文者頭像
GodBlessMe
發文者徽章

模範同學

Lv.25
2025年04月07日 17:59
已置頂
  • jpp-KY

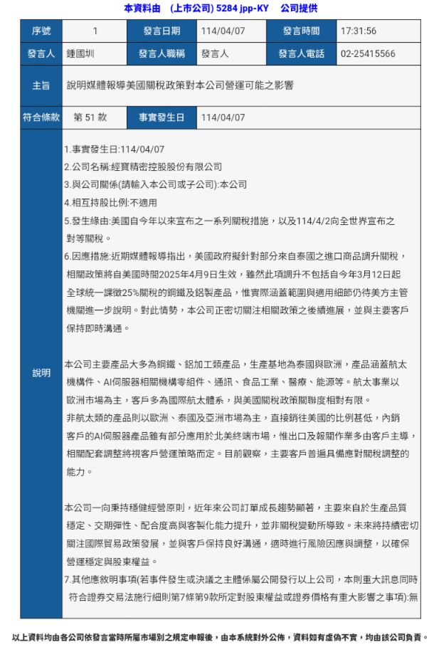
jpp的美國關稅說明重訊

    jpp-KY相關討論
    • 匿名頭像
      匿名
      2025年12月24日 09:58
      置頂精選文章
      • 華景電
      • jpp-KY
      • 昇達科
    GodBlessMe
    LV.25
    ・
    • 發文
      1,024
    • 粉絲
      1,034

    jpp-KY

    5284

    270.5

    4 (-1.46%)

    最新時事
    • 2025年12月05日 投資網誌

      【09:49 即時新聞】jpp-KY(5284)盤中強勢突破,外資買盤推升股價創高,AI機櫃題材續熱

    • 2025年12月04日 投資網誌

      【12:34 即時新聞】jpp-KY(5284)盤中強彈,AI機櫃營收連七月新高、法人續挺,市場聚焦能否挑戰前高

    • 2025年12月04日 投資網誌

      【即時新聞】jpp-KY 11月營收創新高,單月達3.96億元,年增59.8%

    • 2025年12月02日 投資網誌

      jpp-KY(5284)法說會看旺 2026 營運!有底撐型態佈局起漲點

    • 2025年12月02日 投資網誌

      【10:18 即時新聞】jpp-KY(5284)盤中強勢突破,技術面多頭訊號明確,AI機櫃需求題材加持,法人目標價上看350元

    看更多新聞