股市爆料同學會

  • 討論
    • 股市討論
    • 熱門同學討論
    • 社團討論
    • 追蹤同學討論
    • 自選股討論
    • 專欄討論
    • 熱門同學
    • 期股多空雙飆客
    • 秦暢秋
    • 單押王/產業分析師
    • Kewei
    • 🍀超認真墨叔🥸
    • 大家都在看
      • 可寧衛*
      星期二 23:50
      可寧衛可以放長期嗎
      • 群創
      星期二 23:12
      是否可以買進了?
      • 台積電
      星期二 22:49
      大家覺得明天台積電會不會爆炸性再漲一波呢?
  • 台股
    • 台股
    • 加權指數
    • 櫃買指數
    • 類股
    • 概念股
    • 期貨
    • 台指期
    • 小台指期
    • 電子期貨
    • 金融期貨
    • 台股排行
    • 行情排行
    • 法人排行
    • 資券排行
    • 基本面排行
    • 熱門股票
    • 金寶(2312)
    • 可寧衛*(8422)
    • 台積電(2330)
    • 群創(3481)
    • 合一(4743)
  • 美股
    • 熱門美股
    • #GSPC S&P 500指數
    • NVDA 輝達
    • AAPL 蘋果
    • GOOG Alphabet
    • AMD 超微半導體
  • ETF
    • ETF專區
    • 0050 元大台灣50
    • 00878 國泰永續高股息
    • 0056 元大高股息
    • 00919 群益台灣精選高息
    • 006208 富邦台50
  • 基金
    • 基金首頁
    • Top 50 基金績效排名
    • 安聯台灣科技基金
    • 統一奔騰基金
    • 野村優質基金-TISA類型新臺幣計價
    • 安聯台灣大壩基金-A類型-新臺幣
  • 掃描立即下載
    掃描立即下載
  • 討論
  • 台股
  • 美股
  • ETF
  • 基金
  • 自選
  • 股市討論
  • 熱門同學討論
  • 社團討論
  • 追蹤同學討論
  • 自選股討論
  • 專欄討論
  • 熱門同學
  • 我的通知
  • 我的自選
  • 社團
  • 收藏
  • 動態牆
  • 創作者計畫
  • 股市爆料同學會
  • 首頁
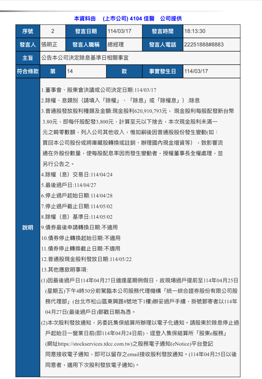
  • 佳醫
  • 文章
發文者頭像

可憐的我

Lv.13
2025年03月17日 20:47.已編輯
已置頂
  • 佳醫

    佳醫相關討論
    • 發文者頭像
      想快點退休
      發文者徽章

      好奇同學

      Lv.1
      星期六 07:58
      置頂精選文章
      • 佳醫
    可憐的我
    LV.13
    ・
    • 發文
      26
    • 粉絲
      8

    佳醫

    4104

    79

    0.2 (-0.25%)

    最新時事
    • 2025年05月07日 投資網誌

      內需股受惠台幣升值,食品、醫療與營建看誰?

    • 2025年04月08日 投資網誌

      【11:03 投資快訊】4104 佳醫:連續漲幅創新高,穩健營運持續吸引投資者

    • 2025年03月10日 投資網誌

      成長性看股票股利,聯華食與佳醫持續擴廠!

    • 2025年01月27日 投資網誌

      2025超高齡社會,佳醫與崇友直接受惠

    • 2024年12月10日 投資網誌

      【2024/11月營收公告】佳醫(4104) 十一月營收7.45億元,營收雙減,年減4.08%

    看更多新聞