股市爆料同學會

  • 討論
    • 股市討論
    • 熱門同學討論
    • 社團討論
    • 追蹤同學討論
    • 自選股討論
    • 專欄討論
    • 熱門同學
    • 期股多空雙飆客
    • 秦暢秋
    • 單押王/產業分析師
    • Kewei
    • 🍀超認真墨叔🥸
    • 大家都在看
      • 可寧衛*
      星期三 12:37
      請問各位大大,繼續抱緊處理還是獲利了結呢?
      • 華新
      星期三 13:04
      請問華新還會漲嗎?
      • 金寶
      星期三 13:33
      請問金寶這波目標價會是多少呢
  • 台股
    • 台股
    • 加權指數
    • 櫃買指數
    • 類股
    • 概念股
    • 期貨
    • 台指期
    • 小台指期
    • 電子期貨
    • 金融期貨
    • 台股排行
    • 行情排行
    • 法人排行
    • 資券排行
    • 基本面排行
    • 熱門股票
    • 可寧衛*(8422)
    • 華新(1605)
    • 群創(3481)
    • 台積電(2330)
    • 南亞科(2408)
  • 美股
    • 熱門美股
    • AAPL 蘋果
    • AMD 超微半導體
    • MU 美光科技
    • NVDA 輝達
    • TSLA 特斯拉
  • ETF
    • ETF專區
    • 0050 元大台灣50
    • 00878 國泰永續高股息
    • 0056 元大高股息
    • 00919 群益台灣精選高息
    • 006208 富邦台50
  • 基金
    • 基金首頁
    • Top 50 基金績效排名
    • 安聯台灣科技基金
    • 統一奔騰基金
    • 野村優質基金-TISA類型新臺幣計價
    • 安聯台灣大壩基金-A類型-新臺幣
  • 掃描立即下載
    掃描立即下載
  • 討論
  • 台股
  • 美股
  • ETF
  • 基金
  • 自選
  • 股市討論
  • 熱門同學討論
  • 社團討論
  • 追蹤同學討論
  • 自選股討論
  • 專欄討論
  • 熱門同學
  • 我的通知
  • 我的自選
  • 社團
  • 收藏
  • 動態牆
  • 創作者計畫
  • 股市爆料同學會
  • 首頁
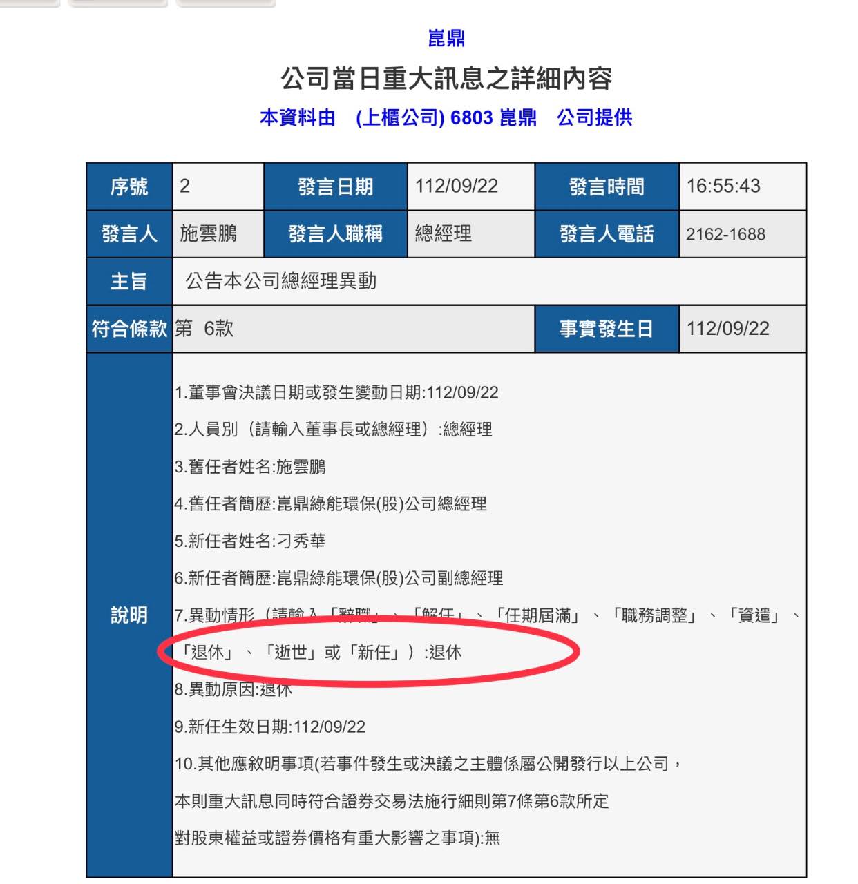
  • 崑鼎
  • 文章
  • 崑鼎
    6803
    308
    1
    (-0.32%)
  • 台汽電
    8926
    42.3
    0.55
    (+1.32%)
  • 長榮鋼
    2211
    100.5
    0
    (0%)
發文者頭像

歐倍佳

發文者徽章

熱心同學

Lv.47
2023年09月22日 17:30.已編輯
已置頂
  • 崑鼎

  • 台汽電

  • 長榮鋼

    崑鼎相關討論
    • 發文者頭像
      紫虎棠龍
      發文者徽章

      解答之神

      Lv.58
      2022年07月15日 01:44
      置頂精選文章
      • 台積電
      • 崑鼎
      • 日友
    歐倍佳
    LV.47
    ・
    • 發文
      1,130
    • 粉絲
      1,749

    崑鼎

    6803

    308

    1 (-0.32%)

    最新時事
    • 昨天 投資網誌

      【01/13 產業即時新聞】環境工程族群盤中領漲,政策題材點燃漲勢動能

    • 2025年11月05日 投資網誌

      崑鼎第3季淨利增23%,技術突破助攻高值化業務

    • 2025年09月19日 投資網誌

      三檔冷門股但業績熱,輝達商辦裝潢都它賺,還有它狂搶綠能財!

    • 2025年09月06日 投資網誌

      崑鼎最新營收創近十年新高,8月達9.14億元

    • 2025年05月19日 投資網誌

      連續配息10年以上的股利成長股,關貿、櫻花與崑鼎為何那麼強?

    看更多新聞