股市爆料同學會

  • 討論
    • 股市討論
    • 熱門同學討論
    • 社團討論
    • 追蹤同學討論
    • 自選股討論
    • 專欄討論
    • 熱門同學
    • 期股多空雙飆客
    • 單押王/產業分析師
    • 🍀超認真墨叔🥸
    • Kewei
    • 秦暢秋
    • 大家都在看
      • 友達
      星期二 00:58
      買在15.05 好像也漲不上去 也比大哥群創弱很多 明天若漲不上去只能認賠了嗎
      • 華東
      星期二 00:10
      這二支已經漲不動了 高點差不多了 營收沒有想像好 大戶外資一直在偷出貨 星期二有拉高 就比手速
      • 可寧衛*
      星期一 16:22
      它是減資嗎?
  • 台股
    • 台股
    • 加權指數
    • 櫃買指數
    • 類股
    • 概念股
    • 期貨
    • 台指期
    • 小台指期
    • 電子期貨
    • 金融期貨
    • 台股排行
    • 行情排行
    • 法人排行
    • 資券排行
    • 基本面排行
    • 熱門股票
    • 可寧衛*(8422)
    • 華邦電(2344)
    • 南亞科(2408)
    • 元晶(6443)
    • 華東(8110)
  • 美股
    • 熱門美股
    • #IXIC NASDAQ指數
    • AIMD Ainos
    • ASML 艾司摩爾控股
    • MU 美光科技
    • NVDA 輝達
  • ETF
    • ETF專區
    • 0050 元大台灣50
    • 00878 國泰永續高股息
    • 0056 元大高股息
    • 00919 群益台灣精選高息
    • 006208 富邦台50
  • 基金
    • 基金首頁
    • Top 50 基金績效排名
    • 安聯台灣科技基金
    • 統一奔騰基金
    • 野村優質基金-TISA類型新臺幣計價
    • 安聯台灣大壩基金-A類型-新臺幣
  • 掃描立即下載
    掃描立即下載
  • 討論
  • 台股
  • 美股
  • ETF
  • 基金
  • 自選
  • 股市討論
  • 熱門同學討論
  • 社團討論
  • 追蹤同學討論
  • 自選股討論
  • 專欄討論
  • 熱門同學
  • 我的通知
  • 我的自選
  • 社團
  • 收藏
  • 動態牆
  • 創作者計畫
  • 股市爆料同學會
  • 首頁
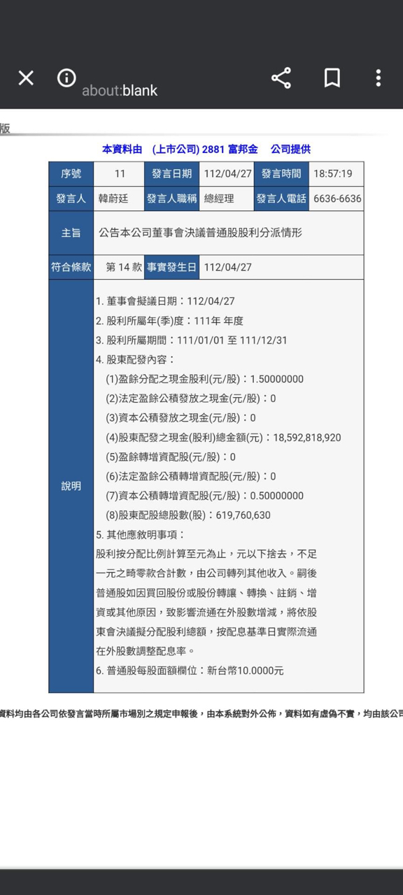
  • 富邦金
  • 文章
發文者頭像

志坤

發文者徽章

愛舉手同學

Lv.17
2023年04月27日 19:19
已置頂
  • 富邦金

    富邦金相關討論
    • 發文者頭像
      永霸天下
      發文者徽章

      超級幫手

      Lv.18
      3小時前
      置頂精選文章
      • 台積電
      • 第一銅
      • 加權指數

      美光暗淡無光,報價還是漲價 三大法人團購繼續 金銀銅漲翻天

    • 發文者頭像
      Jerch
      發文者徽章

      熱心同學

      Lv.9
      昨天 19:02.已編輯
      置頂精選文章
      • 台新新光金
      • 永豐金
      • 玉山金

      金控銀行股114年EPS排行

    志坤
    LV.17
    ・
    • 發文
      12
    • 粉絲
      2

    富邦金

    2881

    95

    0.5 (-0.52%)

    最新時事
    • 3 天前 投資網誌

      富邦金(2881) 獲利結構持續穩健,數位金融與海外市場成新動能!

    • 6 天前 投資網誌

      【即時新聞】富邦金投資佈局安立璽榮1月13日登興櫃,鎖定百億美元新藥授權商機

    • 01月01日 投資網誌

      【即時新聞】富邦金受惠避險新制估年省163億成本,法人看好獲利與配息體質優化

    • 2025年12月29日 投資網誌

      【美股焦點】別只看AI!2026美股真正的風險在「這三件事」

    • 2025年12月26日 投資網誌

      【美股焦點】川普挑新聯準會Fed主席,降息行情能走多遠?

    看更多新聞