討論
股市討論
熱門同學討論
社團討論
追蹤同學討論
自選股討論
專欄討論
熱門同學
期股多空雙飆客
老頭
🍀超認真墨叔🥸
肌肉書僮
Kewei
大家都在看
加權指數
星期三 07:13
川普神話滅了嗎?股市將大回檔嗎?
加權指數
星期三 06:34
大家好,我是貓大,現在時間11月18日星期三早上6點2分,美股收盤。台積電ADR跌1.45%,收盤價為277.91元,輝達跌2.81%,蘋果跌0.01%,四大指數都跌 ,道瓊跌1.07%、標普500跌0.83%、那斯達克跌1.21%、費城半導體指數跌2.31%, 美債方面,TLT跌0.25%,收盤價為89.06,美債20年期殖利率此刻為4.702%(請參照附圖)。黃金震盪,油價上漲,比特幣目前九萬七左右,以下是貓大的總經分析。 週二(11/18)美國股市延續上週以來的跌勢,連續第四個交易日收黑。市場的「恐懼指標」VIX 飆升至 23.53,創下近六個月以來的新高,顯示焦慮情緒已達臨界點。這場拋售的核心驅動力,已從上週的降息預期破滅,轉為「AI 泡沫與科技股估值疑慮』以及「消費者信貸緊縮」,市場對於本週的兩大重要事件嚴陣以待:輝達(Nvidia)財報(週三盤後)和九月就業報告(週四)。 科技權重股全面下挫,由輝達、微軟、亞馬遜跌最多。 道瓊工業指數受到家得寶(Home Depot)發布疲弱財報的拖累,傳統類股藍籌股跌幅加大。標普 500 指數也是四連跌,整體市場惡化,超過 80% 的成分股收黑。 費城半導體指數跌勢最猛,已正式進入修正區(較高點下跌 10%),顯示 AI 晶片股領跌。 輝達(Nvidia)下跌 2.81%,本月跌幅已超過 9%,市值蒸發約 1800 億美元。微軟(Microsoft)和亞馬遜(Amazon)分別下跌 2.70% 和 4.3%,受分析師降級和 AI 資本支出疑慮影響。台積電 ADR 下跌 1.45%,無法站回280元關卡 。 TLT (美債ETF )微跌 0.25%,顯示避險資金雖流入債市,但高利率環境的預期仍在。 一、美股續跌的核心理由:AI 泡沫與消費者疲軟 週二的賣壓不再僅限於對利率的擔憂,而是同時來自公司基本面(AI 估值)和總體經濟面(消費者市場及降息預期)兩個層面的負面衝擊。 1. 「AI 泡沫」疑慮爆發,科技股面臨嚴峻考驗 本次科技股重挫,主要來自市場對 AI 成長持續性的信心動搖。 知名投顧 Redburn 分析師將微軟和亞馬遜的評級調降至「中立」(Neutral),明確指出市場對兩大巨頭的 AI 業務估值過高,並警告「生成式 AI 的成本高昂,但回報不如過去的雲端 1.0 時代清晰」。 儘管微軟與新創公司 Anthropic 達成了大規模的 300 億美元 Azure 雲端運算合作,並伴隨 50 億美元股權投資,但投資人將此解讀為不可持續的高強度資本支出。美國銀行(Bank of America)的調查顯示,45% 的基金經理人認為 AI 泡沫是當前市場最大的尾部風險(Tail Risk),首度超越了通膨。 2. 消費者支出疲軟,零售業警訊浮現 道瓊工業指數續跌,主因是家居裝修零售巨頭家得寶(Home Depot)公布財報不如預期,並下調了全年獲利預期。這反映出在利率高漲、信貸緊縮的環境下,消費者開始縮減非必要的家居裝修支出。分析師警告,隨著美國家庭的儲蓄率降至 3.4%(2008 年以來最低),加上貸款緊縮的壓力,可支配支出將進一步承壓。家得寶的警訊對即將公布財報的沃爾瑪(WMT)和目標百貨(TGT)來說,是極大的風險提示。 比特幣價格一度跌破 9 萬美元,創下七個月新低,抹去了年初以來的全部漲幅。加密貨幣的崩跌是市場去槓桿化和風險規避(Risk-Off)情緒達到極致的明確訊號。這與黃金上週的暴跌類似,顯示市場正在大規模拋售高波動和高風險的資產以釋放流動性。 值得注意的是,白宮釋放降息訊號,川普宣布開始面試下任聯準會主席人選,市場解讀此舉暗示可能更換為鴿派人選,進而實施更低的借貸成本。這推動了市場的「風險偏好」(Risk-On)情緒短暫回升,貓大提醒,不要太樂觀,「川投顧」已經被踢爆,接下來他要面對貪腐與內線交易的質疑。 二、黃金、油價與外匯:市場分歧的避險策略 在風險資產大跌之際,資金流向傳統的避險和商品市場,但表現分歧。 1. 原油:政治風險蓋過基本面 油價逆勢上漲,西德州中級原油(WTI)上漲 1.39%,布蘭特原油上漲 1.07%。油價反彈的主因是俄羅斯原油供應中斷風險。儘管港口(Novorossiysk)已恢復運作,但美國財政部表示,對俄羅斯石油公司的制裁已開始影響其出口收入和原油流量。 2. 美元強勢,黃金震盪 美元指數強勁:在利率維持高點的預期下,美元指數(DXY)持續走強。強勢美元對跨國企業的獲利不利,也為全球流動性增加壓力。黃金價格在盤中經歷震盪,顯示市場在避險需求和去槓桿化賣壓之間拉鋸。在高利率的實質壓力下,黃金的避險吸引力被削弱。 三、後續市場的風險與機會 在連續四天的賣壓後,市場即將面臨本週的關鍵考驗。 若輝達的財報結果或財測未能達到市場對 AI 成長的極高預期,將可能引發整個科技板塊的二次拋售,加劇 AI 泡沫化的擔憂。 週四公布的就業數據若顯示勞動力市場依然強勁(如失業率維持低點),將使市場對 12 月降息的期待完全破滅,推升美債殖利率再次暴衝。 家得寶的警訊可能只是開始。若沃爾瑪、目標百貨的財報也顯示消費力道嚴重萎縮,將確認美國經濟的下行風險,道瓊指數將持續承壓。 川普宣布面試聯準會主席人選,雖然短期可能帶來「低利率」的憧憬,但長期來看,政治干預貨幣政策將增加市場的不確定性和政策風險。 在大型科技股遭拋售時,羅素 2000 指數(Russell 2000)等中小型股當日微幅收漲,顯示資金可能輪動至國內週期性、受利率影響較小的中小型股。 雖然分析師降級微軟和亞馬遜,但若其雲端業務(Azure/AWS)數據依然強勁,且 AI 資本支出確實能帶來長期回報,股價在連跌後可能存在超賣(Oversold)的買入機會。 在市場恐慌中,部分不受總經影響的個股(如 Intuit 宣布與 OpenAI 合作)或具有特殊利多(如 Meta 贏得 FTC 反壟斷訴訟)的公司仍能逆勢上漲。這體現了市場正在去蕪存菁。 四、結語 目前美股處於關鍵轉折點,市場對 AI 帶來的成長溢價正在遭受嚴格審視。本週的市場走勢,將決定這是一場短暫的獲利了結,還是牛市結束的序曲。在輝達財報和就業數據公布前,建議保持耐心,避免在恐慌中做出決策。 貓接下來會加強對於中国🇨🇳認知戰和一些垃圾帳號的批判,等著,玻璃心的自己先閃吧。 貓大的提醒: 小心風險,不要押寶,分批買賣,不要想賺快錢。特別是,小心詐騙。 貓大會持續啦咧拉低賽,各種話題都有,有的很專業的,也有你可能要真的在大學認真讀書才會知道的,不要勉強,看了覺得煩的,可以轉台,你的股票是漲是跌跟我無關。 更多話題及深入分析討論,請到股市爆料同學會的貓大社團 最新解析,網址在 https://www.cmoney.tw/forum/club/6510 我是貓大,受過專業的學術訓練,一個致力於從總體經濟分析和國際政治經濟學的觀點出發,分享交易心理學和投資策略的帳號,如果你覺得我分析得還不錯,請多參與討論並鼓勵,感謝,我們明天見。
加權指數
星期二 21:03
各位大大,請問要崩盤了嗎?
台股
台股
加權指數
櫃買指數
類股
概念股
期貨
台指期
小台指期
電子期貨
金融期貨
台股排行
行情排行
法人排行
資券排行
基本面排行
熱門股票
鴻海(2317)
南亞科(2408)
華邦電(2344)
台積電(2330)
力積電(6770)
美股
熱門美股
#DJI 道瓊指數
#GSPC S&P 500指數
#IXIC NASDAQ指數
AMZN 亞馬遜
BRK.B 波克夏海瑟威
ETF
ETF專區
0050 元大台灣50
00878 國泰永續高股息
0056 元大高股息
00919 群益台灣精選高息
006208 富邦台50
基金
基金首頁
安聯台灣科技基金
統一奔騰基金
野村優質基金-TISA類型新臺幣計價
安聯台灣大壩基金-A類型-新臺幣
統一黑馬基金
下載App
下載
討論
台股
美股
ETF
基金
自選
更多
討論
台股
美股
ETF
基金
自選
股市討論
熱門同學討論
社團討論
追蹤同學討論
自選股討論
專欄討論
熱門同學
首頁
熱門同學
GUhAwql9Rp
GUhAwql9Rp
LV.7
發文
7
粉絲
4
追蹤
0
追蹤
已經沒有更多文章了
GUhAwql9Rp
追蹤
Lv.7
09月15日 23:08
晉泰
展開
+1
4
0P
6則留言
分享
留言
讚
GUhAwql9Rp
追蹤
Lv.7
04月02日 18:13
福懋油
展開
+1
11
0P
6則留言
分享
留言
讚
GUhAwql9Rp
追蹤
Lv.7
03月12日 19:38
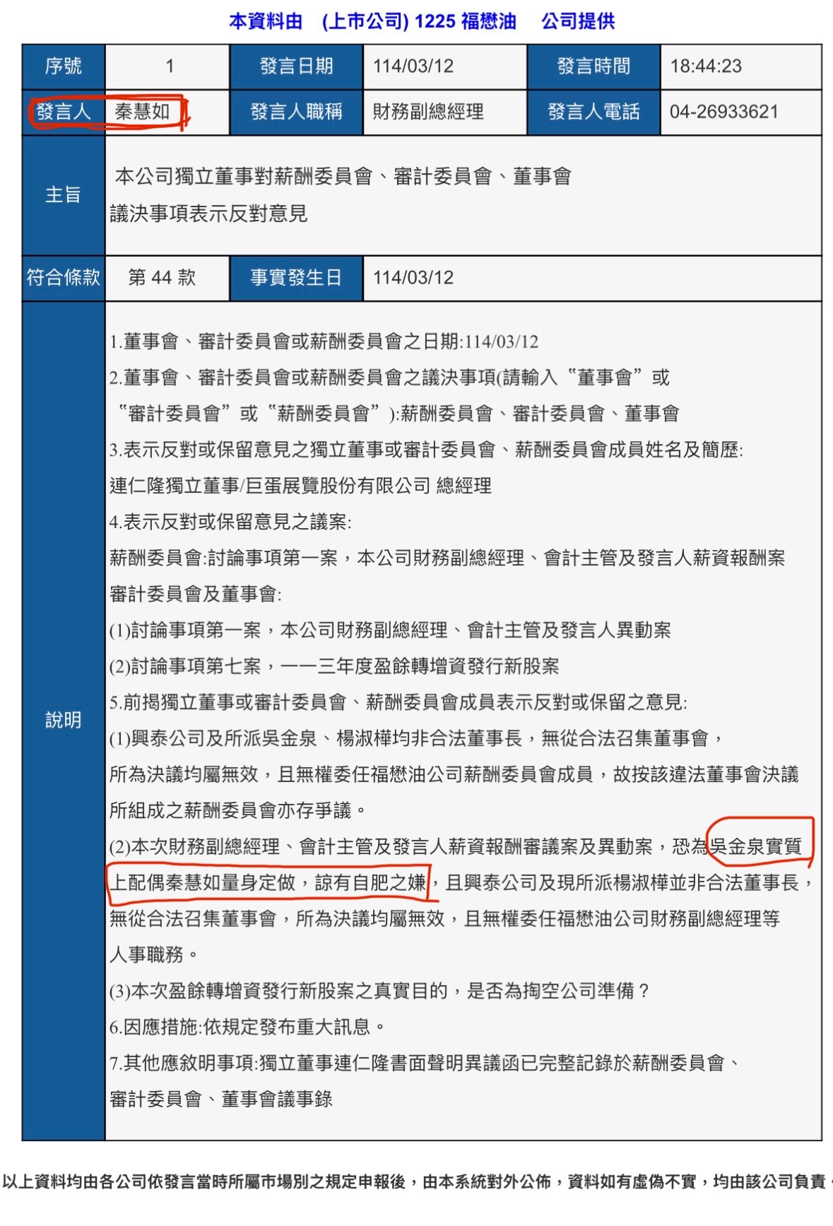
福懋油
展開
+1
10
0P
5則留言
分享
留言
讚
GUhAwql9Rp
追蹤
Lv.7
2024年07月10日 15:42
漢達
展開
+1
9
0P
2則留言
分享
留言
讚
GUhAwql9Rp
追蹤
Lv.7
2024年04月19日 19:21
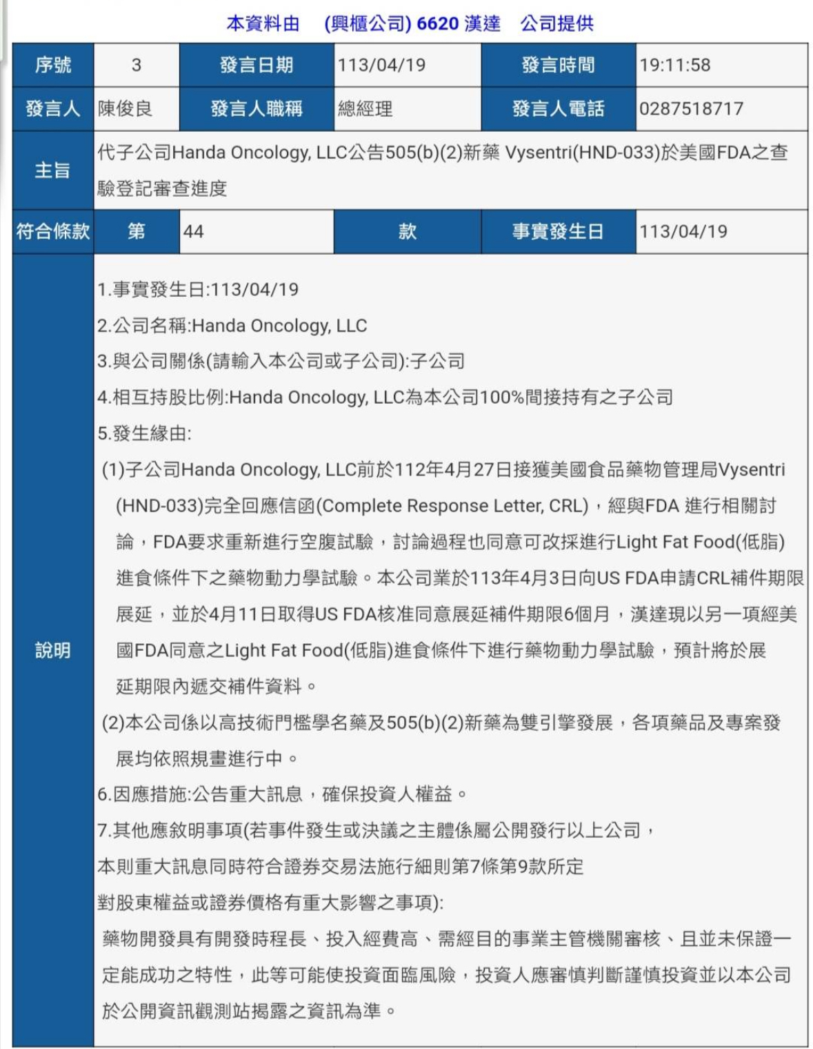
漢達
展開
+1
19
0P
12則留言
分享
留言
讚
GUhAwql9Rp
追蹤
Lv.7
2022年06月30日 14:32
藥華藥
展開
+1
27
1P
4則留言
打賞
分享
留言
讚
GUhAwql9Rp
追蹤
Lv.7
2022年06月09日 16:34
藥華藥
展開
+1
33
0P
0則留言
分享
留言
讚
目前沒有任何討論
已經沒有更多文章了