❤️台新新光金 今21.85
目標價~先追過 合庫金23.95
❤️台新新光金、股價不可能都 金控倒數第3
會有第4大金控價值
❤️台新新光金 12月份獲利34.6億
全年EPS 1.91元
❤️富邦金 去年12月份獲利1.4億元
全年EPS 8.36元
❤️凱基金 去年12月份獲利17.58億
全年EPS 1.74
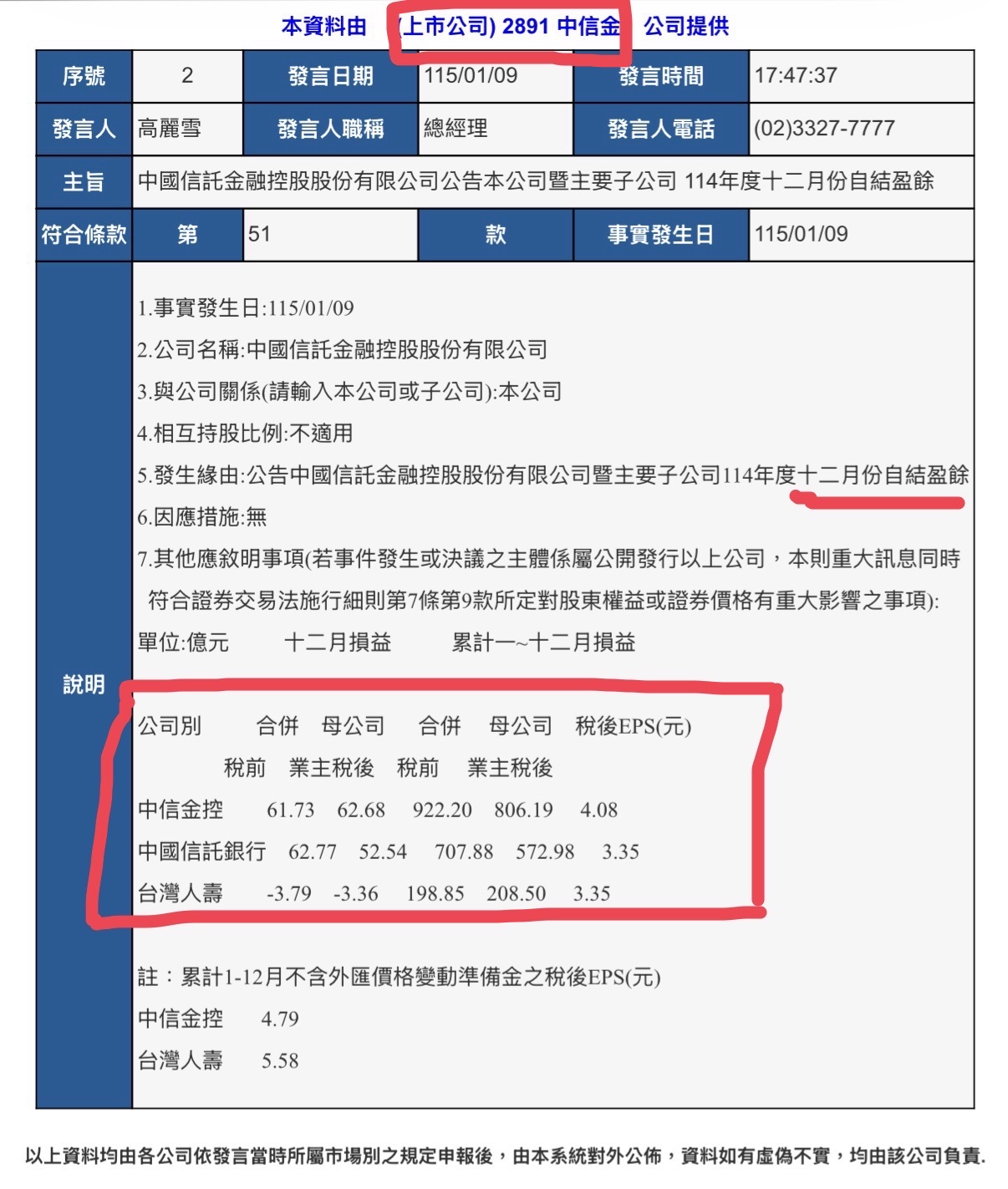
❤️中信金 去年12月份獲利62.68億
全年EPS 4.08
❤️永豐金 去年12月份獲利15.65億
全年EPS 1.97
❤️ 元富&台新證券
12月份營收成長各11.03億8.06億
❤️元大金 去年12月份獲利31.82億
全年EPS 2.74
目前沒有任何討論